Содержание
- Структура суда
- Часы приема
- Контакты
- Судебные участки мировых судей
- Судебный участок №160
- Судебный участок №161
- Судебный участок №162
- Судебный участок №163
- Судебный участок №164
- Судебный участок №165
- Судебный участок №166
- Судебный участок №167
- Судебный участок №168
- Судебный участок №169
- Судебный участок №170
- Судебный участок №171
- Судебный участок №172
- Судебный участок №173
- Судебный участок №174
- Судебный участок №175
- Судебный участок №176

Председатель суда: Аринкина Наталия Леонидовна
Адрес: 125373, г. Москва, ул. Героев Панфиловцев, д.26, к.1
Как проехать в суд: м. Сходненская, первый вагон из центра, из стеклянных дверей налево, трамвайная остановка по направлению в Братцево, выход на остановке «Детская больница №7».
Телефон: +7 (495) 490-55-92
Факс: +7 (495) 490-55-83
Часы работы суда:
- Понедельник-четверг с 9:00 до 18:00
- Пятница с 9:00 до 16:45
- Обед с 13:00 до 13:45
- Суббота, воскресенье – выходной
Адрес электронной почты: info@29.msksud.ru
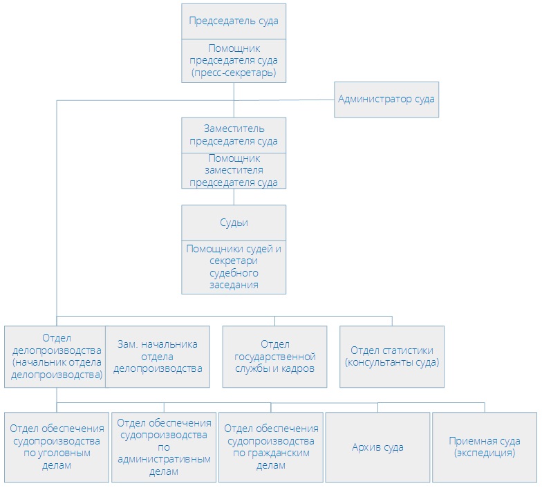
Структура суда

Часы приема
Экспедиция
Понедельник-Четверг с 09:00 до 18:00
Пятница с 9:00 до 16:45
Отдел обеспечения судопроизводства по гражданским делам
Понедельник-Четверг с 09:00 до 18:00
Пятница с 9:00 до 16:45
Архив
Понедельник-Четверг с 09:00 до 18:00
Пятница с 9:00 до 16:45
Председатель суда
Понедельник с 16:00 до 18:00
Четверг с 11:00 до 13:00
Судьи
Понедельник с 14:00 до 18:00
Четверг с 09:00 до 13:00
Контакты
Экспедиция
8-495-490-55-92
Кабинет №102
Отдел обеспечения судопроизводства по гражданским делам
8-495-491-36-74
Кабинет №210
Отдел обеспечения судопроизводства по уголовным делам
8-495-491-00-01
8-495-491-00-12
Кабинет №223
Отдел обеспечения судопроизводства по административным делам
8-495-490-97-30
Кабинет №213
Архив
8-495-491-00-13
8-495-490-55-84
Кабинет №211, Кабинет №307
Приёмная председателя суда
+7 (495) 490-97-79
Кабинет №614
Судебные участки мировых судей
Судебный участок №160
Вышестоящий суд: Тушинский (районный)
Муниципальный район: Покровское-Стрешнево
Судебный район: Тушинский
Адрес: 125362, Циолковского ул., д. 4
E-mail: mirsud160@ums-mos.ru
ФИО Мирового судьи: Гришин Денис Андреевич
Телефон для справок: 8(495) 490-66-30
Телефон судебного участка: 8(495) 490-69-28
Режим работы: с понедельника по четверг с 9-00 до 18-00 в пятницу с 9-00 до 16-45
Обед: с 13-00 до 13-45
Выходные дни: суббота, воскресенье и праздничные дни
График приема граждан: понедельник с 14-00 до 18-00, четверг с 9-00 до 13-00
Территориальная подсудность: Судебный участок N 160 включает в себя территорию, граница которой проходит: по оси полосы отвода МКАД, далее по оси полосы отвода Рижского направления МЖД, оси Походного пр., оси русла р. Сходни, оси пр. пр. N 4083, оси русла р. Сходни, оси полосы отвода Рижского направления МЖД, оси Волоколамского ш., оси канала имени Москвы, оси Химкинского водохранилища, далее от плотины по оси Никольского туп., по северо-восточной и восточной границам территории парка Покровское-Стрешнево, западной границе полосы отвода Малого кольца МЖД, оси полосы отвода Рижского направления МЖД, оси канала имени Москвы, оси русла р. Москвы до Московской кольцевой автомобильной дороги.
Судебный участок №161
Вышестоящий суд: Тушинский (районный)
Муниципальный район: Покровское-Стрешнево
Судебный район: Тушинский
Адрес: 125362, Циолковского ул., д. 4
E-mail: mirsud161@ums-mos.ru
ФИО Мирового судьи: Изотова Елена Владимировна
Телефон для справок: 8(495) 490-57-59ф
Телефон судебного участка: 8(495) 490-61-51
Режим работы: с понедельника по четверг с 9-00 до 18-00 в пятницу с 9-00 до 16-45
Обед: с 13-00 до 13-45
Выходные дни: суббота, воскресенье и праздничные дни
График приема граждан: понедельник с 14-00 до 18-00, четверг с 9-00 до 13-00
Территориальная подсудность: Судебный участок N 161 включает в себя территорию, граница которой проходит: по оси русла р. Сходни, далее по осям: деривационного канала и канала имени Москвы, оси Волоколамского ш., оси полосы отвода Рижского направления МЖД до реки Сходни.
Судебный участок №162
Вышестоящий суд: Тушинский (районный)
Муниципальный район: Южное Тушино
Судебный район: Тушинский
Адрес: 125362, Циолковского ул., д. 4
E-mail: mirsud162@ums-mos.ru
ФИО Мирового судьи: Татаринцева Олеся Николаевна
Телефон для справок: 8(495) 490-67-92
Телефон судебного участка: 8(495) 490-66-60ф
Режим работы: с понедельника по четверг с 9-00 до 18-00 в пятницу с 9-00 до 16-45
Обед: с 13-00 до 13-45
Выходные дни: суббота, воскресенье и праздничные дни
График приема граждан: понедельник с 14-00 до 18-00, четверг с 9-00 до 13-00
Территориальная подсудность: Судебный участок N 162 включает в себя территорию, граница которой проходит: по оси полосы отвода МКАД, далее по осям: ул. Саломеи Нерис, проезжей части бул. Яна Райниса, ул. Сходненской, ул. Нелидовской, ул. Аэродромной, ул. Фабрициуса, пр. Донелайтиса, оси русла р. Сходни до Московской кольцевой автомобильной дороги.
Судебный участок №163
Вышестоящий суд: Тушинский (районный)
Муниципальный район: Южное Тушино
Судебный район: Тушинский
Адрес: 125362, Циолковского ул., д. 4
E-mail: mirsud163@ums-mos.ru
ФИО Мирового судьи: Кизяковская Маргарита Владимировна
Телефон для справок: 8(495) 490-64-62
Телефон судебного участка: 8(495) 490-69-31
Режим работы: с понедельника по четверг с 9-00 до 18-00 в пятницу с 9-00 до 16-45
Обед: с 13-00 до 13-45
Выходные дни: суббота, воскресенье и праздничные дни
График приема граждан: понедельник с 14-00 до 18-00, четверг с 9-00 до 13-00
Территориальная подсудность: Судебный участок N 163 включает в себя территорию, граница которой проходит: по оси Химкинского водохранилища, далее, пересекая прибрежную зону, по осям: Лодочной ул., ул. Фабрициуса, ул. Аэродромной, ул. Нелидовской, ул. Сходненской, северного проезда Химкинского бул., далее на восток, пересекая парк, до Химкинского водохранилища.
Судебный участок №164
Вышестоящий суд: Тушинский (районный)
Муниципальный район: Южное Тушино
Судебный район: Тушинский
Адрес: 125362, Циолковского ул., д. 4
E-mail: mirsud164@ums-mos.ru
ФИО Мирового судьи: Федина Ольга Александровна
Телефон для справок: 8(495) 490-69-32
Телефон судебного участка: 8(495) 490-13-67ф
Режим работы: с понедельника по четверг с 9-00 до 18-00 в пятницу с 9-00 до 16-45
Обед: с 13-00 до 13-45
Выходные дни: суббота, воскресенье и праздничные дни
График приема граждан: понедельник с 14-00 до 18-00, четверг с 9-00 до 13-00
Территориальная подсудность: Судебный участок N 164 включает в себя территорию, граница которой проходит: по оси полосы отвода МКАД, далее по оси русла р. Сходни, осям: пр. Донелайтиса, ул. Фабрициуса, Лодочной ул., далее, пересекая прибрежную зону, по оси Химкинского водохранилища, деривационного канала, далее на юг по оси русла р. Сходни, оси пр. пр. N 4083, оси русла р. Сходни, оси Походного пр., оси полосы отвода Рижского направления МЖД до Московской кольцевой автомобильной дороги.
Судебный участок №165
Вышестоящий суд: Тушинский (районный)
Муниципальный район: Северное Тушино
Судебный район: Тушинский
Адрес: 125362, Циолковского ул., д. 4
E-mail: mirsud165@ums-mos.ru
ФИО Мирового судьи: Дуванова Наталья Николаевна
Телефон для справок: 8(495) 490-31-03
Телефон судебного участка: 8(495) 490-31-34ф
Режим работы: с понедельника по четверг с 9-00 до 18-00 в пятницу с 9-00 до 16-45
Обед: с 13-00 до 13-45
Выходные дни: суббота, воскресенье и праздничные дни
График приема граждан: понедельник с 14-00 до 18-00, четверг с 9-00 до 13-00
Территориальная подсудность: Судебный участок N 165 включает в себя территорию, граница которой проходит: по оси полосы отвода МКАД, далее по городской черте г. Москвы, далее, пересекая территорию Алешкинского леса, западной границе домовладения N 25 (к. 2) по ул. Вилиса Лациса и восточной границе домовладения N 20 по ул. Героев Панфиловцев, осям: ул. Туристской, бул. Яна Райниса, ул. Саломеи Нерис до Московской кольцевой автомобильной дороги.
Судебный участок №166
Вышестоящий суд: Тушинский (районный)
Муниципальный район: Северное Тушино
Судебный район: Тушинский
Адрес: 125362, Циолковского ул., д. 4
E-mail: mirsud166@ums-mos.ru
ФИО Мирового судьи: Максимова Екатерина Александровна
Телефон для справок: 8(495) 490-6930
Телефон судебного участка: 8(495) 490-31-54ф
Режим работы: с понедельника по четверг с 9-00 до 18-00 в пятницу с 9-00 до 16-45
Обед: с 13-00 до 13-45
Выходные дни: суббота, воскресенье и праздничные дни
График приема граждан: понедельник с 14-00 до 18-00, четверг с 9-00 до 13-00
Территориальная подсудность: Судебный участок N 166 включает в себя территорию, граница которой проходит: далее по городской черте г. Москвы, оси полосы отвода МКАД, городской черте г. Москвы, оси Бутаковского залива Химкинского водохранилища, далее на юго-запад, пересекая прибрежную зону и ул. Свободы, по осям: ул. Планерной, проезда вдоль жилого микрорайона, ул. Фомичевой, ул. Героев Панфиловцев, ул. Туристской, по восточной границе домовладения N 20 по ул. Героев Панфиловцев и западной границе домовладения N 25 (к. 2) по ул. Вилиса Лациса, далее, пересекая территорию Алешкинского леса, до городской черты г. Москвы.
Судебный участок №167
Вышестоящий суд: Тушинский (районный)
Муниципальный район: Северное Тушино
Судебный район: Тушинский
Адрес: 125362, Циолковского ул., д. 4
E-mail: mirsud167@ums-mos.ru
ФИО Мирового судьи: Голубева Елена Александровна
Телефон для справок: 8(495) 490-31-06
Телефон судебного участка: 8(495) 490-31-26ф
Режим работы: с понедельника по четверг с 9-00 до 18-00 в пятницу с 9-00 до 16-45
Обед: с 13-00 до 13-45
Выходные дни: суббота, воскресенье и праздничные дни
График приема граждан: понедельник с 14-00 до 18-00, четверг с 9-00 до 13-00
Территориальная подсудность: Судебный участок N 167 включает в себя территорию, граница которой проходит: по оси Химкинского водохранилища, далее на запад, пересекая парк и ул. Свободы, по северным границам домовладений N 73 (к. 1), 75 (к. 1 и 2), 81 (к. 4) по ул. Свободы, домовладений N 14 (к. 3) и 16 (к. 5 и 6) по ул. Фомичевой, осям: проезда вдоль жилого микрорайона, ул. Планерной, далее, пересекая ул. Свободы и прибрежную зону, до Химкинского водохранилища.
Судебный участок №168
Вышестоящий суд: Тушинский (районный)
Муниципальный район: Северное Тушино
Судебный район: Тушинский
Адрес: 125362, Циолковского ул., д. 4
E-mail: mirsud168@ums-mos.ru
ФИО Мирового судьи: Эрдыниев Евгений Эдуардович
Телефон для справок: 8(495) 490-28-20
Телефон судебного участка: 8(495) 490-26-49ф
Режим работы: с понедельника по четверг с 9-00 до 18-00 в пятницу с 9-00 до 16-45
Обед: с 13-00 до 13-45
Выходные дни: суббота, воскресенье и праздничные дни
График приема граждан: понедельник с 14-00 до 18-00, четверг с 9-00 до 13-00
Территориальная подсудность: Судебный участок N 168 включает в себя территорию, граница которой проходит: по оси ул. Туристской, далее по осям: ул. Героев Панфиловцев и бул. Яна Райниса до Туристской улицы.
Судебный участок №169
Вышестоящий суд: Тушинский (районный)
Муниципальный район: Северное Тушино
Судебный район: Тушинский
Адрес: 125362, Циолковского ул., д. 4
E-mail: mirsud169@ums-mos.ru
ФИО Мирового судьи: Гура Татьяна Сергеевна
Телефон для справок: 8(495) 490-31-33
Телефон судебного участка: 8(495) 490-31-28ф
Режим работы: с понедельника по четверг с 9-00 до 18-00 в пятницу с 9-00 до 16-45
Обед: с 13-00 до 13-45
Выходные дни: суббота, воскресенье и праздничные дни
График приема граждан: понедельник с 14-00 до 18-00, четверг с 9-00 до 13-00
Территориальная подсудность: Судебный участок N 169 включает в себя территорию, граница которой проходит: по оси Химкинского водохранилища, далее по осям: северного проезда Химкинского бул., ул. Героев Панфиловцев, ул. Фомичевой и проезда вдоль жилого микрорайона, по северным границам домовладений N 16 (к. 6 и 5) и 14 (к. 3) по ул. Фомичевой и домовладений N 81 (к. 4), 75 (к. 2 и 1), 73 (к. 1) по ул. Свободы, далее, пересекая ул. Свободы и территорию парка, до Химкинского водохранилища.
Судебный участок №170
Вышестоящий суд: Тушинский (районный)
Муниципальный район: Куркино
Судебный район: Тушинский
Адрес: 125466 , Родионовская ул., д. 11
E-mail: mirsud170@ums-mos.ru
ФИО Мирового судьи: Трояновская Юлия Викторовна
Телефон для справок: 8(499)501-22-02
Телефон судебного участка: 8(499)501-24-40
Режим работы: с понедельника по четверг с 9-00 до 18-00 в пятницу с 9-00 до 16-45
Обед: с 13-00 до 13-45
Выходные дни: суббота, воскресенье и праздничные дни
График приема граждан: понедельник с 14-00 до 18-00, четверг с 9-00 до 13-00
Территориальная подсудность: Судебный участок N 170 включает в себя территорию, граница которой проходит: по городской черте г. Москвы, далее по оси Машкинского ш. (включая территорию ГСК), городской черте г. Москвы, осям: Новокуркинского ш., ул. Соколово-Мещерской, ул. Воротынского, далее, пересекая Куркинское ш., по юго-западной границе территории радиополя до городской черты г. Москвы.
Судебный участок №171
Вышестоящий суд: Тушинский (районный)
Муниципальный район: Куркино
Судебный район: Тушинский
Адрес: 125466 , Родионовская ул., д. 11
E-mail: mirsud171@ums-mos.ru
ФИО Мирового судьи: Горнеев Иван Николаевич
Телефон для справок: 8(499)501-21-90ф
Телефон судебного участка: 8(499)501-21-81
Режим работы: с понедельника по четверг с 9-00 до 18-00 в пятницу с 9-00 до 16-45
Обед: с 13-00 до 13-45
Выходные дни: суббота, воскресенье и праздничные дни
График приема граждан: понедельник с 14-00 до 18-00, четверг с 9-00 до 13-00
Территориальная подсудность: Судебный участок N 171 включает в себя территорию, граница которой проходит: по оси полосы отвода МКАД, далее по городской черте г. Москвы, по юго-западной границе территории радиополя, далее, пересекая Куркинское ш., по осям: ул. Воротынского, ул. Соколово-Мещерской, Новокуркинского ш., городской черте г. Москвы до МКАД.
Судебный участок №172
Вышестоящий суд: Тушинский (районный)
Муниципальный район: Митино
Судебный район: Тушинский
Адрес: 125430, Митинская ул., д. 26
E-mail: mirsud172@ums-mos.ru
ФИО Мирового судьи: Брунеллер Наталья Гарифзяновна
Телефон для справок: 8(495) 754-70-45ф
Телефон судебного участка: 8(495) 753-33-35
Режим работы: с понедельника по четверг с 9-00 до 18-00 в пятницу с 9-00 до 16-45
Обед: с 13-00 до 13-45
Выходные дни: суббота, воскресенье и праздничные дни
График приема граждан: понедельник с 14-00 до 18-00, четверг с 9-00 до 13-00
Территориальная подсудность: Судебный участок N 172 включает в себя территорию, граница которой проходит: по городской черте г. Москвы, далее на север, пересекая Волоколамское ш. и Рижское направление МЖД, по оси русла р. Барышихи, по южным и западным границам территории ландшафтного парка, осям: ул. Генерала Белобородова, ул. Дубравной, ул. Барышихи, 1-го Митинского пер., Пятницкого ш., городской черте г. Москвы, оси МКАД до городской черты г. Москвы.В судебный участок N 172 входит также территория поселка Новобратцевский.
Судебный участок №173
Вышестоящий суд: Тушинский (районный)
Муниципальный район: Митино
Судебный район: Тушинский
Адрес: 125222, Генерала Белобородова ул., д. 37
E-mail: mirsud173@ums-mos.ru
ФИО Мирового судьи: Будигин Дмитрий Владимирович
Телефон для справок: 8(495) 505-97-56ф
Телефон судебного участка: 8(495) 505-97-54
Режим работы: с понедельника по четверг с 9-00 до 18-00 в пятницу с 9-00 до 16-45
Обед: с 13-00 до 13-45
Выходные дни: суббота, воскресенье и праздничные дни
График приема граждан: понедельник с 14-00 до 18-00, четверг с 9-00 до 13-00
Территориальная подсудность: Судебный участок N 173 включает в себя территорию, граница которой проходит: по городской черте г. Москвы, далее по северо-западной границе территории микрорайона N 11, осям: ул. Барышихи, ул. Дубравной, ул. Генерала Белобородова, западным и южным границам территории ландшафтного парка, оси русла р. Барышихи, далее на юг, пересекая Рижское направление МЖД и Волоколамское ш., до городской черты г. Москвы.
Судебный участок №174
Вышестоящий суд: Тушинский (районный)
Муниципальный район: Митино
Судебный район: Тушинский
Адрес: 125430, Митинская ул., д.26
E-mail: mirsud174@ums-mos.ru
ФИО Мирового судьи:
Телефон для справок: 8(495) 754-70-85ф
Телефон судебного участка: 8(495) 754-71-45
Режим работы: с понедельника по четверг с 9-00 до 18-00 в пятницу с 9-00 до 16-45
Обед: с 13-00 до 13-45
Выходные дни: суббота, воскресенье и праздничные дни
График приема граждан: понедельник с 14-00 до 18-00, четверг с 9-00 до 13-00
Территориальная подсудность: Судебный участок N 174 включает в себя территорию, граница которой проходит: по оси Пятницкого ш., далее по осям: 1-го Митинского пер., ул. Барышихи, ул. Дубравной до Пятницкого шоссе.
Судебный участок №175
Вышестоящий суд: Тушинский (районный)
Муниципальный район: Митино
Судебный район: Тушинский
Адрес: 125222, Генерала Белобородова ул., д. 37
E-mail: mirsud175@ums-mos.ru
ФИО Мирового судьи: Герасимова Гульнара Фазыловна
Телефон для справок: 8(495) 505-97-52
Телефон судебного участка: 8(495) 505-97-51
Режим работы: с понедельника по четверг с 9-00 до 18-00 в пятницу с 9-00 до 16-45
Обед: с 13-00 до 13-45
Выходные дни: суббота, воскресенье и праздничные дни
График приема граждан: понедельник с 14-00 до 18-00, четверг с 9-00 до 13-00
Территориальная подсудность: Судебный участок N 175 включает в себя территорию, граница которой проходит: по оси ул. Барышихи, далее по северо-западной границе территории микрорайона N 11, городской черте г. Москвы, далее по южным границам территорий ГСК, осям: Ангелова пер., Митинской ул. и ул. Дубравной до улицы Барышихи.
Судебный участок №176
Вышестоящий суд: Тушинский (районный)
Муниципальный район: Митино
Судебный район: Тушинский
Адрес: 125222, Генерала Белобородова ул., д. 37
E-mail: mirsud176@ums-mos.ru
ФИО Мирового судьи: Набатова Наталия Борисовна
Телефон для справок: 8(495) 505-97-49ф
Телефон судебного участка: 8(495) 505-97-48
Режим работы: с понедельника по четверг с 9-00 до 18-00 в пятницу с 9-00 до 16-45
Обед: с 13-00 до 13-45
Выходные дни: суббота, воскресенье и праздничные дни
График приема граждан: понедельник с 14-00 до 18-00, четверг с 9-00 до 13-00
Территориальная подсудность: Судебный участок N 176 включает в себя территорию, граница которой проходит: по городской черте г. Москвы, далее по осям: Пятницкого ш., ул. Дубравной, Митинской ул., Ангелова пер., далее, пересекая ул. Барышиху, по южным границам территорий ГСК до городской черты г. Москвы.