Содержание

Московский городской суд (или кратко Мосгорсуд) — высший судебный орган города Москвы по гражданским, уголовным, административным и иным делам, подсудным судам общей юрисдикции. В качестве суда первой инстанции рассматривает дела, отнесённые федеральными законами к компетенции судов уровня субъекта Российской Федерации. Является апелляционной и кассационной инстанцией для районных судов и для мировых судей города Москвы.
Адрес: 107996, г. Москва, Богородский вал, д.8.
Телефон: +7 (495) 963-55-52
Часы работы суда:
Понедельник – четверг с 9:00 до 18:00
Пятница с 9:00 до 16:45
Суббота, воскресенье – выходной
Адрес электронной почты: mgs@mos-gorsud.ru
Проезд:
Ст. метро «Преображенская площадь», далее на любом трамвае до остановки «Мосгорсуд».
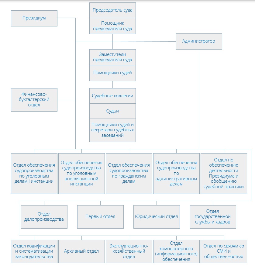
Структура суда

Парковка
Для удобства посетителей Московского городского суда открыта бесплатная парковка по адресу Богородский вал, владение 3.
Режим работы: понедельник – пятница с 8:00 до 20:00
Контакты
Отдел обеспечения судопроизводства по уголовным делам первой инстанции
+7 (495) 533-85-92
Кабинет №207 основное здание
Отдел по работе с материалами о продлении сроков мер пресечения
+7 (495) 533-85-21
Кабинет №209 основное здание
Отдел по работе с присяжными
+7 (495) 533-83-94
Кабинет №151 основное здание
Группа исполнения по уголовным делам первой инстанции
+7 (495) 963-41-45
Кабинет №154 основное здание
Отдел обеспечения судопроизводства по уголовным делам апелляционной инстанции
+7 (495) 963-57-53
Кабинет №246 основное здание
Отдел обеспечения судопроизводства по гражданским делам первой инстанции
+7 (495) 533-83-14
Кабинет №209 основное здание
Отдел обеспечения судопроизводства по гражданским делам апелляционной инстанции
+7 (495) 533-84-80
Кабинет №111 апелляционный корпус
Отдел по обеспечению судопроизводства по административным делам
+7 (499) 168-05-96
Кабинет №212 апелляционный корпус
Отдел обеспечения судопроизводства апелляционной коллегии
+7 (495) 533-84-80
Кабинет №246 основное здание
Отдел по обеспечению деятельности Президиума суда и обобщению судебной практики
+7 (495) 533-85-87
+7 (495) 963-51-57
+7 (495) 963-93-81
Кабинет №210 основное здание
Отдел по связям со средствами массовой информации и общественностью
+7 (495) 533-83-38
Кабинет №204 основное здание
Экспедиция
+7 (495) 963-55-52
+7 (495) 963-82-34
Кабинет №203 основное здание
Архив
+7 (495) 533-89-82
Отдел кадров
+7 (495) 533-89-97
Личный прием граждан председателем, заместителями председателя и судьями Московского городского суда не ведется, поскольку в соответствии Федеральным конституционным законом от 7 февраля 2011 года № 1-ФКЗ «О судах общей юрисдикции в Российской Федерации» осуществление приема граждан отнесено к функциям аппарата суда (п. 12 ч. 1 ст. 39).
Ведение приема граждан, их представителей, представителей организаций и учреждений в Московском городском суде осуществляется в пределах компетенции сотрудниками Отдела делопроизводства, Отдела обеспечения судопроизводства по уголовным делам первой инстанции, Отдела обеспечения судопроизводства по уголовным делам апелляционной инстанции, Отдела обеспечения судопроизводства по гражданским делам, Отдела обеспечения судопроизводства по административным делам и Отдела по обеспечению деятельности Президиума суда и обобщению судебной практики в течение рабочего времени.
В исключительных случаях по письменному обращению (или обращению в электронной форме), содержащему существо интересующего вопроса, возможен личный прием граждан заместителями председателя Московского городского суда и только по организационным вопросам работы суда. Информация справочного характера может быть получена по вышеуказанным телефонным номерам.